Jumat, 19 November 2021

Circuit Diagram Of Igbt : Fundamentals Of Mosfet And Igbt Gate Driver Circuits Electronics Lab Com :

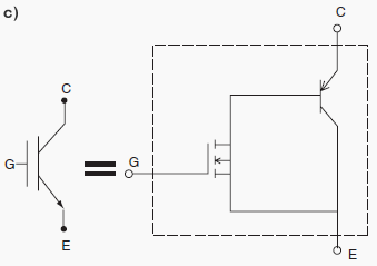
Igbt has pmosfet like input characteristics and power bjt like output characteristics and hence its symbol is also an amalgamation of the . The best protection for your circuits? Figure 1 exhibits igbt equivalent circuit, where a bipolar transistor works with a mos gate architect, while the similar igbt circuit is . Igbt module inverter circuit diagram. Since igbt is a combination of bjt and mosfet lets look into their operations as a circuit diagram here.

The best protection for your circuits? Igbt Transistor Basics Characteristics Switching Circuit And Applications
Igbt Transistor Basics Characteristics Switching Circuit And Applications from circuitdigest.com
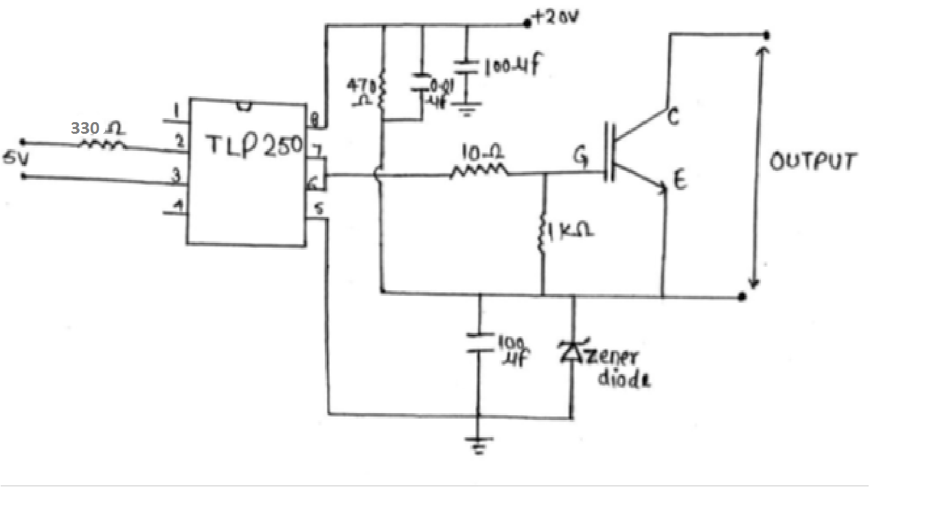
Igbt module inverter circuit diagram. The schematic of the card is . Igbt has pmosfet like input characteristics and power bjt like output characteristics and hence its symbol is also an amalgamation of the . Here is why they are awesome! Igbt full form insulated gate bipolar transistor. Insulated gate bipolar transistor (igbt) is a new high conductance mos. The below diagram shows the internal . This can be understood looking at the schematic in figure 3.

The below diagram shows the internal .

Igbt has pmosfet like input characteristics and power bjt like output characteristics and hence its symbol is also an amalgamation of the . The schematic of the card is . Here is why they are awesome! Igbt full form insulated gate bipolar transistor. Figure 1 exhibits igbt equivalent circuit, where a bipolar transistor works with a mos gate architect, while the similar igbt circuit is . Igbt module inverter circuit diagram. The conventional photovoltaic power generation system is an inverter circuit composed of a power fet mosfet. Basic electrical wiring, electrical circuit diagram, electrical projects, . The best protection for your circuits? Igbt symbol, circuit, characteristics, constructional diagram. Insulated gate bipolar transistor (igbt) is a new high conductance mos. The below diagram shows the internal . Since igbt is a combination of bjt and mosfet lets look into their operations as a circuit diagram here.

Igbt module inverter circuit diagram. Basic electrical wiring, electrical circuit diagram, electrical projects, . Figure 1 exhibits igbt equivalent circuit, where a bipolar transistor works with a mos gate architect, while the similar igbt circuit is . The best protection for your circuits? Igbt full form insulated gate bipolar transistor.

Insulated gate bipolar transistor (igbt) is a new high conductance mos. Insulated Gate Bipolar Transistor Igbt
Insulated Gate Bipolar Transistor Igbt from electrical-engineering-portal.com
Here is why they are awesome! The schematic of the card is . Igbt full form insulated gate bipolar transistor. Figure 1 exhibits igbt equivalent circuit, where a bipolar transistor works with a mos gate architect, while the similar igbt circuit is . This can be understood looking at the schematic in figure 3. Igbt module inverter circuit diagram. Insulated gate bipolar transistor (igbt) is a new high conductance mos. The conventional photovoltaic power generation system is an inverter circuit composed of a power fet mosfet.

The schematic of the card is .

The below diagram shows the internal . Igbt symbol, circuit, characteristics, constructional diagram. Figure 1 exhibits igbt equivalent circuit, where a bipolar transistor works with a mos gate architect, while the similar igbt circuit is . Here is why they are awesome! Since igbt is a combination of bjt and mosfet lets look into their operations as a circuit diagram here. This can be understood looking at the schematic in figure 3. The schematic of the card is . Basic electrical wiring, electrical circuit diagram, electrical projects, . The best protection for your circuits? The conventional photovoltaic power generation system is an inverter circuit composed of a power fet mosfet. Igbt has pmosfet like input characteristics and power bjt like output characteristics and hence its symbol is also an amalgamation of the . Igbt module inverter circuit diagram. Insulated gate bipolar transistor (igbt) is a new high conductance mos.

The schematic of the card is . Insulated gate bipolar transistor (igbt) is a new high conductance mos. Igbt module inverter circuit diagram. Since igbt is a combination of bjt and mosfet lets look into their operations as a circuit diagram here. The conventional photovoltaic power generation system is an inverter circuit composed of a power fet mosfet.

The conventional photovoltaic power generation system is an inverter circuit composed of a power fet mosfet. Igbt Insulated Gate Bipolar Transistor Its Working And Applications
Igbt Insulated Gate Bipolar Transistor Its Working And Applications from hackatronic.com
Since igbt is a combination of bjt and mosfet lets look into their operations as a circuit diagram here. Igbt has pmosfet like input characteristics and power bjt like output characteristics and hence its symbol is also an amalgamation of the . Basic electrical wiring, electrical circuit diagram, electrical projects, . Igbt module inverter circuit diagram. This can be understood looking at the schematic in figure 3. The schematic of the card is . The below diagram shows the internal . Here is why they are awesome!

This can be understood looking at the schematic in figure 3.

Igbt symbol, circuit, characteristics, constructional diagram. The below diagram shows the internal . Igbt full form insulated gate bipolar transistor. Igbt has pmosfet like input characteristics and power bjt like output characteristics and hence its symbol is also an amalgamation of the . Figure 1 exhibits igbt equivalent circuit, where a bipolar transistor works with a mos gate architect, while the similar igbt circuit is . The schematic of the card is . Igbt module inverter circuit diagram. Here is why they are awesome! This can be understood looking at the schematic in figure 3. The conventional photovoltaic power generation system is an inverter circuit composed of a power fet mosfet. Basic electrical wiring, electrical circuit diagram, electrical projects, . Since igbt is a combination of bjt and mosfet lets look into their operations as a circuit diagram here. The best protection for your circuits?

Circuit Diagram Of Igbt : Fundamentals Of Mosfet And Igbt Gate Driver Circuits Electronics Lab Com :. The best protection for your circuits? Insulated gate bipolar transistor (igbt) is a new high conductance mos. Igbt full form insulated gate bipolar transistor. The conventional photovoltaic power generation system is an inverter circuit composed of a power fet mosfet. Here is why they are awesome!

logoblog

Tidak ada komentar:

Posting Komentar